总部企业

总部企业——《广州市白云区人民政府办公室关于印发进一步加快龙头企业培育促进总部经济发展实施办法的通知》

云府办规〔2021〕4号

1、认定条件

符合《广州市白云区人民政府办公室关于印发进一步优化惠企政策推动经济高质量发展若干意见的通知》(云府办规〔2021〕1号)所规定的基本条件和以下认定条件之一的总部企业。

(1)一般认定条件

点击查看大图

(2)直接认定条件

点击查看大图

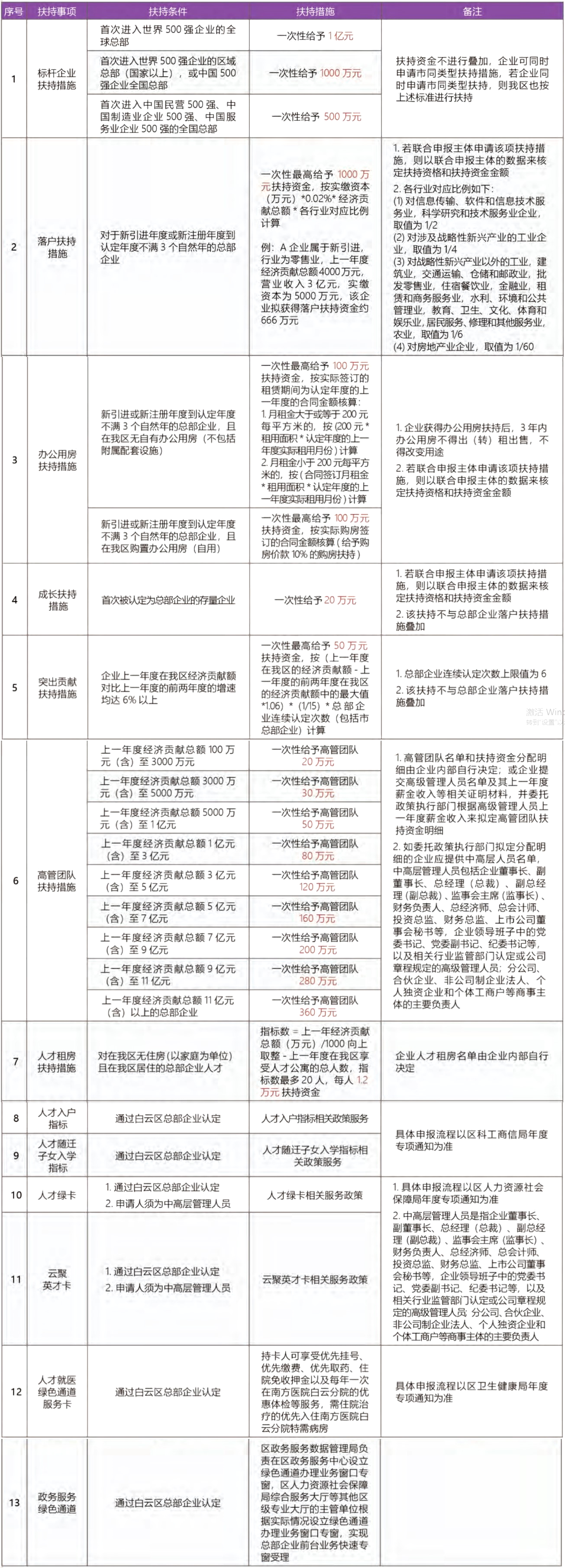
2、扶持措施

点击查看大图